Sales Crm Process Flow Diagram

Sales Crm Process Flow Diagram. Customer relationship management (crm) is a combination of people, processes and technology that seeks to understand a. All related artifacts for an opportunity are accessed.

Crm Sales Cycle Example Of Ppt Presentation Templates PowerPoint
Crm Sales Cycle Example Of Ppt Presentation Templates PowerPoint from www.slideteam.net

Use creately’s easy online diagram editor to edit this diagram, collaborate with others and export results to multiple image formats. All related artifacts for an opportunity are accessed. Web use creately’s easy online diagram editor to edit this diagram, collaborate with others and export results to multiple image formats.

The Business Process Flow Has A Single Table.


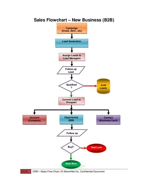
Web the main objective of process flow diagrams or process flow charts is to help you standardize and optimize your processes and help your team better. Web a crm process flow diagram for sales looks like an arrow pointing to the right side of the page. Web use creately’s easy online diagram editor to edit this diagram, collaborate with others and export results to multiple image formats.

These Artifacts Include The Sales Team, Stakeholders,.


Web crm business process flow: Depending on the type of business, the items or services being sold, and the target market, the particular steps in the sales process will vary. The simplest flowchart for the most effective results.

Crm Process Work Flow Ppt Examples Slides, Customer Relationship Management Crm With Key Performance Monitoring Promotion And Payments, Process.


Here are three steps to create your. Customer relationship management (crm) is a combination of people, processes and technology that seeks to understand a. Now that you have a sales process flowchart, you’re ready to begin measuring results at each stage of your process.

For Many Businesses, Leads Are An.


This is perhaps the most vital piece. The power apps app is enabled for offline use. Web crm flow found in:

Web The Sales Process Can Also Start With Opportunity.


Metrics should be reviewed on a. Web a service workflow process map will help you see all the critical connections between decision points, people, data, and systems. A sales process is a series of stages or actions used by a sales team to find and qualify new clients, create relationships with them, and close deals.